科研进展
《Nature Genetics》发表宋庆鑫教授团队“Pangenome analysis provides insights into legume evolution and breeding”
发布人: 发布日期: 2025-07-31 浏览次数:
大豆等豆类作物在可持续农业发展和人类营养健康领域具有双重价值。一方面,豆类具有共生固氮能力,可以降低化肥的使用,改善土壤微生态;另一方面,豆类种子含有优质蛋白、膳食纤维和微量元素,有益人类健康。基于生长习性,豆类分为暖季型(如大豆和菜豆)和冷季型(如鹰嘴豆和豌豆)两大生态型,并且基因组大小呈现显著性差异。不同起源的豆类作物经历了独立的驯化历程,却普遍表现出休眠减弱和百粒重增加等趋同表型。豆类作物趋同选择的遗传基础以及基因组如何分化以适应当地环境的分子机制并不清楚。
近日,DB彩票 宋庆鑫团队在Nature Genetics杂志发表了题为Pangenome analysis provides insights into legume evolution and breeding的研究论文。该研究通过构建豆类作物的泛基因组图谱,系统揭示了豆类作物在环境适应和驯化过程中趋同选择的遗传基础,并深入解析了转座子扩张的规律及其调控潜力,为豆类作物进化、驯化和遗传改良提供了重要理论基础。

研究首先采用PacBio HiFi和Hi-C测序技术,完成了菜豆、鹰嘴豆、豌豆、小扁豆、蚕豆、木豆、豇豆、绿豆和扁豆等9种全球主要食用豆类作物的染色体水平基因组组装。通过整合已发表的白羽扇豆、野生大豆及栽培大豆基因组数据,构建了全面的豆类泛基因组图谱。通过比较基因组分析鉴定出26个豆科特异的新生基因(de novo genes),其中5个基因在根瘤中高表达,包括调控根瘤数目的关键基因GmRIC2,提出植物可能通过演化新的反馈调控组件维持碳氮平衡的新假说。此外,研究发现冷季型豆类作物中与抗寒性相关的CBF基因家族显著扩张,而暖季型豆类作物中则呈现抗病相关NLR基因家族的显著扩增,这种差异反映了不同生态型豆类作物对其生长环境的适应性进化。
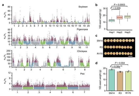
进一步利用已发表的大豆、木豆、鹰嘴豆和豌豆的重测序数据,研究团队鉴定出226个在驯化过程中受趋同选择的基因(图1a)。这些基因涉及种子的休眠调控和籽粒发育。对趋同选择基因YUC4进行功能分析,发现该基因在大豆中可以分为三个主要单倍型。含有单倍型1的大豆种质百粒重更低,主要分布于野生大豆。而含有单倍型2和3的大豆种质百粒重更高,主要分布于农家种和栽培种(图1b)。通过筛选野生大豆渗入系,鉴定到含有野生大豆GmYUC4a(单倍型1)片段的渗入系,发现导入野生大豆GmYUC4a显著降低栽培大豆的粒重(图1c,d),证实了趋同驯化基因YUC4在豆科作物驯化和遗传改良中的重要作用。

图1 豆类作物趋同选择的遗传基础
相比于暖季型豆类,冷季型豆类表现出更显著的基因组扩增现象,其基因组大小从鹰嘴豆的约670 Mb扩大到蚕豆的13 Gb。尽管以往研究认为转座子扩增是导致豆科作物基因组大小差异的主要原因,但这一假说无法解释为何大基因组作物的基因区域并未出现显著的转座子扩增。本研究提出了两种可能的机制:1)转座子扩增后通过选择压力清除基因区域的转座子;2)转座子在基因间区通过序列串联进行扩增。深入分析表明,转座子串联扩增(tandem amplification)可能是导致豆科作物基因组显著增大的关键因素(图2a,b)。此外,虽然传统观点认为低甲基化是染色质开放的必要条件,但本研究发现豌豆、小扁豆和蚕豆等大基因组作物中,部分高甲基化的转座子区域仍表现出较高的染色质开放水平(图2c,d),暗示这些区域可能具有重要的调控功能。

图2 转座子扩张规律及其调控潜力
综上所述,该研究构建了豆类作物的泛基因组图谱,系统阐明了豆类作物环境适应与驯化过程中趋同选择的分子机制,创新性揭示了转座子扩张的动态规律及其在基因组进化中的调控潜能。研究成果不仅为解析豆类作物进化历史提供了新见解,更为其遗传改良奠定了重要理论基础。DB彩票 钟山青年研究员王龙飞为文章的第一作者,宋庆鑫教授为论文的通讯作者。东北农业大学陈庆山教授和华中农业大学曹扬荣教授提供了实验材料和重要指导。研究得到了农业生物育种国家科技重大专项和国家自然科学基金等项目资助。
文章链接://www.nature.com/articles/s41588-025-02280-5
